开放式集合竞价
1.上海证券交易所
1.1 业务推出
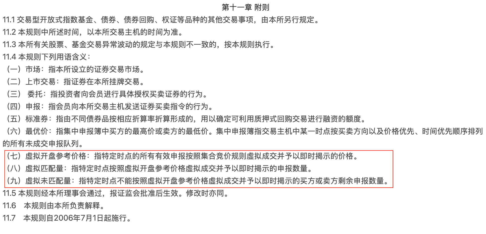
根据《上海证券交易所 2008年市场资料》,上证所的开放式集合竞价业务是2006年7月1日,随《上海证券交易所交易规则》的正式实施而推出的:

该规则规定:


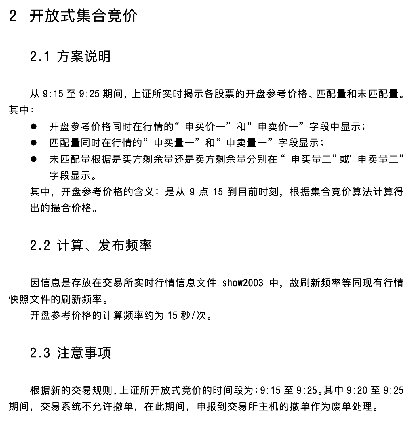
该规则发布后,上证所有发布了一个指引文件《市价订单、开放式集合竞价、融资融券业务技术实施指引》(2006年7月版),对于开放式集合竞价的相关业务细节进行了说明:

至于为什么推出该业务,我们在《上海证券交易所研究报告 2015 No.12 收盘交易机制研究》(2014年9月)中找到了一些蛛丝马迹:

1.2最新情况
在上海证券交易所交易规则的最新版,即《上海证券交易所交易规则(2023年修订)》中,也有同样的规定:


具体的发布方式在《IS120_上海证券交易所行情网关BINARY 数据接口规范_0.59版》(2024年7月版)中也能找到:

2.深证证券交易所
2.1 业务推出
根据深交所《中小企业板开放式集合竞价效果实证研究》(2004年8月31日),开放式集合竞价业务应该是由深交所率先推出的(2004年6月25日,中小企业板):

该文章经过详实的数据论证了开放式集合竞价的积极意义:

2.2 最新情况
根据《深圳证券交易所交易规则(2023年修订)》:


根据《深圳证券交易所STEP行情数据接口规范V1.16》(2024年5月):

3.大商所
根据《DCE交易7.0会员接口开发指南》及其他公开资料,大商所在其7.0系统行情接口中增加了虚拟行情发布接口,具体内容如下:

虚拟行情的发布方式,应该是快照+增量方式。
另外,该业务为新业务,截止目前尚未开启(2024.12.20)。
4.郑商所
通过观察极星行情客户端在集合竞价期间发布的行情,我们发现郑商所合约的开盘价字段在8:55~8:59之间会不断地跳动,直到8:59集合竞价结束才会固定下来:

据了解,郑商所系统其实早已支持开放式集合竞价,集合竞价期间会发布“预开盘价”字段,发布频率与基本行情发布频率一致。
内容方面,只有预开盘价字段。与大商所对比,相当于只支持发布虚拟开盘价,不支持发布虚拟成交量和虚拟未成交量。
而且,也没有像大商所一样设立单独的行情发布报文,相当于复用了基本行情发布接口的开盘价字段:

不过郑商所预开盘价业务应该上线很早了,我们没有在公开资料中查询到该业务的开启时间,但根据合理推测,应该至少在2015年9月7日(五期系统上线)就已经上线。或者更大胆一些,推测可以追溯到2005年4月29号(四期系统上线)。
5.上期所
无公开消息,应该是没做。
6.中金所
无公开消息,应该是没做。
7.总结
| 交易所 | 业务上线时间 | 发布字段 | 发布频率 | 是否独立报文 | 备注 |
| 上证 | 2006.7.1 | 虚拟开盘价 虚拟成交量 虚拟未成交量 | – | – | |
| 深证 | 2004.6.25 | 虚拟开盘价 虚拟成交量 虚拟未成交量 | – | – | |
| 大连 | – | 虚拟开盘价 虚拟成交量 虚拟未成交量 | ? | 是 | |
| 郑州 | 2015.9.7 | 虚拟开盘价 | 与行情采样频率一致 | 否 | |
| 上期 | – | ? | ? | ? | |
| 中金 | – | ? | ? | ? |